This website requires JavaScript.
Explore
Help
Sign In
core
/
oc-lib
Watch
6
Star
0
Fork
0
You've already forked oc-lib
Code
Issues
7
Pull Requests
Packages
Projects
Releases
Wiki
Activity
Files
878885c8c81dc12a7109fb87160aca8a47e0369d
oc-lib
/
doc
/
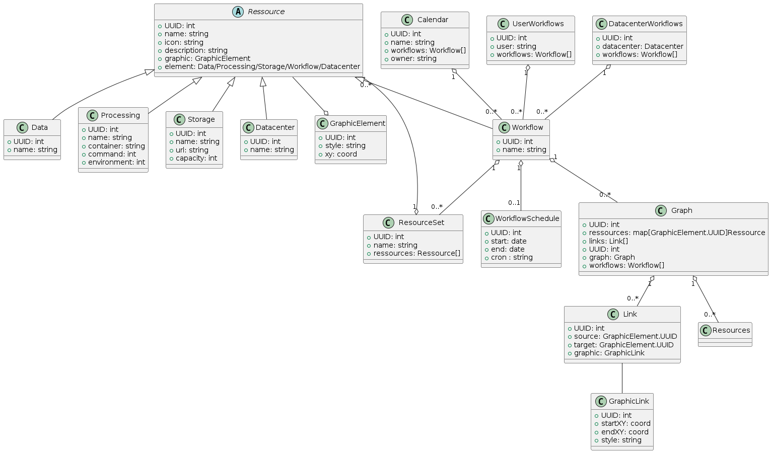
oclib.png
pb
034a81cedb
First batch
2024-07-16 11:05:11 +02:00
102 KiB
1531x900px
Raw
History